HOTEL LEGEROVA

2003 RP

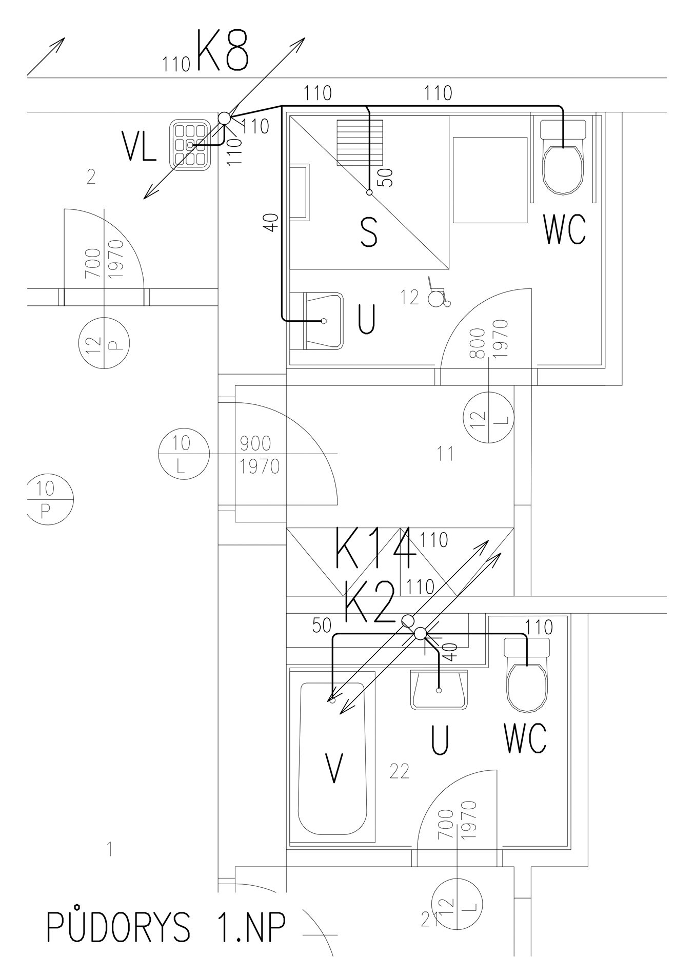
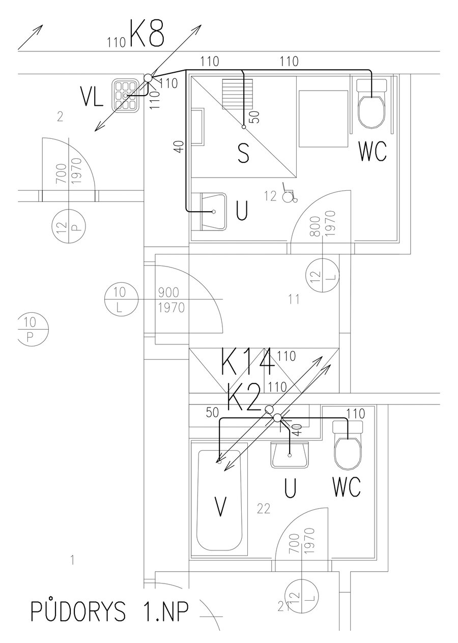
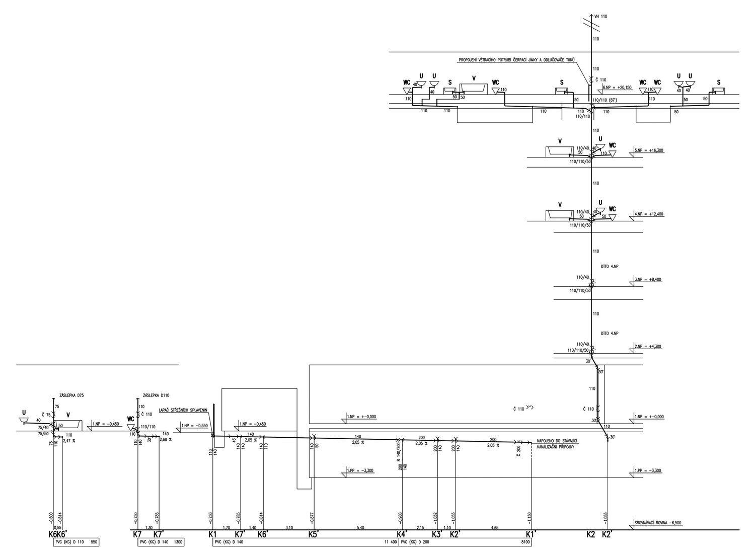
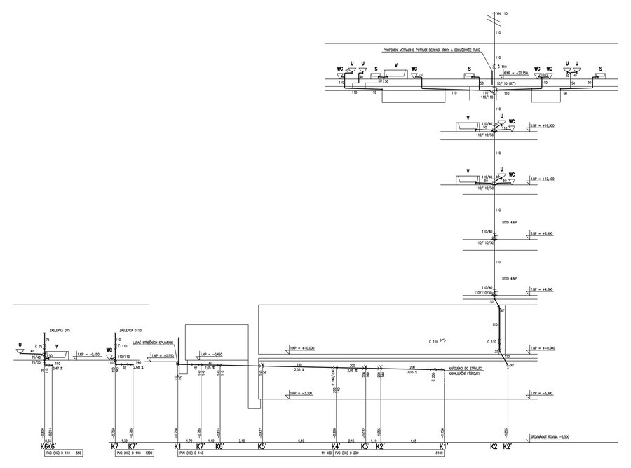
Penzion byl navržen přestavbou sedmipodlažního obytného domu. Naše kancelář projektovala vnitřní kanalizaci. Splaškové vody z nadzemních podlaží a dešťové vody ze střech objektu jsou vedeny svodným potrubím pod stropem 1. podzemního podlaží do stávající přípojky jednotné veřejné kanalizační sítě. Dvorní vpusť v garážových stáních na dvoře je odkanalizována do odlučovače ropných látek, zařizovací předměty v přípravně jídel do odlučovače tuků. Splaškové vody ze sociálních zařízení v 1. podzemním podlaží a z obou odlučovačů jsou shromažďovány v podpodlahové jímce, z níž jsou čerpány do svodů pod stropem.

KLIENT


REMU s. r. o.